国家版减肥指南来了,湾区人的四季吃什么?

来源: 央视新闻          发布时间:2025-03-12

  “体重异常容易导致高血压、糖尿病、心脑血管、脂肪肝,甚至一部分的癌症也和体重异常有一定的关联。”

  “有些人腰围太大,体重超重,甚至患上了慢性病……这就需要专业医生和专业医疗机构的帮助。”

  3月9日,十四届全国人大三次会议举行记者会,国家卫生健康委员会主任雷海潮表示,将持续推进体重管理年行动,普及健康生活方式。

  国家卫生健康委面向公众发布的《体重管理指导原则(2024年版)》指出,有研究预测,如果得不到有效遏制,2030年我国成人超重肥胖率将达到70.5%,儿童超重肥胖率将达到31.8%。

  什么样的胖才是真的超重肥胖?

  超重和肥胖受多种因素的影响。其中包括了遗传、饮食、身体活动水平、生活习惯以及社会环境的改变等。

  体质指数(BMI)是衡量人体胖瘦程度的标准。

  BMI=体重(kg)/身高(m)²

  我国健康成年人的BMI正常范围在18.5至24之间。

  BMI在24至28之间被定义为超重

  达到或超过28就是肥胖。其中,又根据BMI分为轻度肥胖、中度肥胖、重度肥胖以及极重度肥胖。

图片

  健康减肥该怎么吃?

  此前,国家卫健委发布《成人肥胖食养指南(2024年版)》,手把手教你科学减肥!

图片

  值得注意的是,这份食谱细化到了全国不同地区的食谱示例,并备注了食谱的“总能量”。

图片

  湾区人该怎么吃?华南地区四季食谱来了,快收藏↓

图片

图片

图片

图片

图片

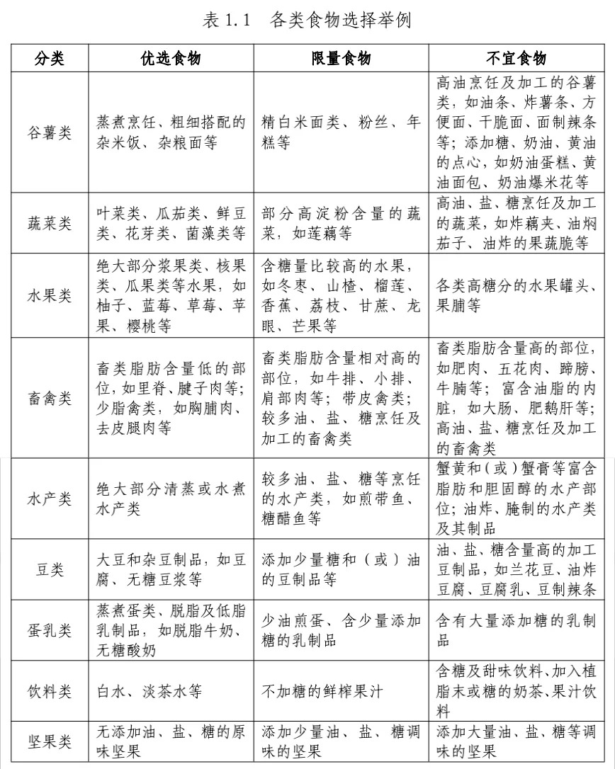
  这些食物优先选

  鼓励主食以全谷物为主,适当增加粗粮并减少精白米面摄入;

  保障足量的新鲜蔬果摄入,但要减少高糖水果及高淀粉含量蔬菜的摄入

  优先选择脂肪含量低的食材,如瘦肉、去皮鸡胸肉、鱼虾等;

  优先选择低脂或脱脂奶类。

图片

  这些食物要少吃

  减重期间应少吃油炸食品、含糖烘焙糕点、糖果、肥肉等高能量食物(高能量食物通常是指提供400kcal/100g以上能量的食物)。

  减重期间饮食要清淡,每天食盐摄入量不超过5g,烹调油不超过20~25g,添加糖的摄入量最好控制在25g以下。

  减重期间应严格限制饮酒。每克酒精可产生约7kcal能量,远高于同质量的碳水化合物和蛋白质产生的能量值。

  每天具体吃多少?

  控制总能量摄入和保持合理膳食是体重管理的关键。控制总能量摄入,可基于不同人群每天的能量需要量(如下表),推荐每日能量摄入平均降低30%~50%或降低500~1000kcal,或推荐每日能量摄入男性1200~1500kcal、女性1000~1200kcal的限能量平衡膳食。

图片

  可根据不同个体基础代谢率和身体活动相应的实际能量需要量,分别给予超重和肥胖个体85%和80%的摄入标准,以达到能量负平衡,同时能满足能量摄入高于人体基础代谢率的基本需求,帮助减重、减少体脂。

  可根据身高(cm)减去105计算出理想体重(kg),再乘以能量系数15~35kcal/kg(一般卧床者15kcal/kg、轻身体活动者20~25kcal/kg、中身体活动者30kcal/kg、重身体活动者35kcal/kg),计算成人个体化的一日能量。

  科学减肥,这4件事要记牢

  《成人肥胖食养指南(2024年版)》建议,三大宏量营养素的供能比分别为:脂肪20%~30%、蛋白质15%~20%、碳水化合物50%~60%,推荐早中晚三餐供能比为3:4:3。

  定时定量规律进餐

  要做到重视早餐,不漏餐,晚餐勿过晚进食,建议在17:00~19:00进食晚餐,晚餐后不宜再进食任何食物,但可以饮水。

  少吃零食,少喝饮料

  不论在家还是在外就餐,都应力求做到饮食有节制、科学搭配,不暴饮暴食,控制随意进食零食、喝饮料,避免夜宵。

  进餐宜细嚼慢咽

  摄入同样的食物,细嚼慢咽有利于减少总食量,减缓进餐速度,可以增加饱腹感,降低饥饿感。

  适当改变进餐顺序

  按照“蔬菜一肉类一主食”的顺序进餐,有助于减少高能量食物的进食量。

Image

  除了吃,减肥还有这些小窍门

  睡觉

  经常熬夜、睡眠不足、作息无规律,可引起内分泌紊乱,脂肪代谢异常,导致“过劳肥”,肥胖患者应按昼夜生物节律,保证每日7小时左右的睡眠时间。

  运动

  身体活动不足或缺乏以及久坐的静态生活方式是肥胖发生的重要原因,肥胖患者减重的运动原则是中低强度有氧运动为主,抗阻运动为辅,每周进行150~300分钟,中等强度的有氧运动每周5~7天,至少隔天运动1次,抗阻运动每周2~3天,隔天1次,每次10~20分钟,每周通过运动消耗能量2000kcal或以上。

Image

  少坐

  每天静坐和被动视屏时间要控制在2到4个小时以内,长期静坐或伏案工作者,每小时要起来活动3到5分钟。

  温馨提醒

  减肥要循序渐进

  较为理想的减重目标应该是

  6个月内,减少当前体重的5%~10%

  合理的减重速度为

每月减2~4公斤